城市燃气是指用于生产、生活的天然气•▷▲、液化石油气、人工煤气等气体燃料的总称,是重要的城市基础设施。城市燃气行业是国家重要的能源生产和供应行业,城市燃气的推广应用对改善能源结构、保护大气环境、缓解石油供应紧张★▲、提高能源利用效率,进而实现国民经济的可持续发展具有重要的促进和保障作用。
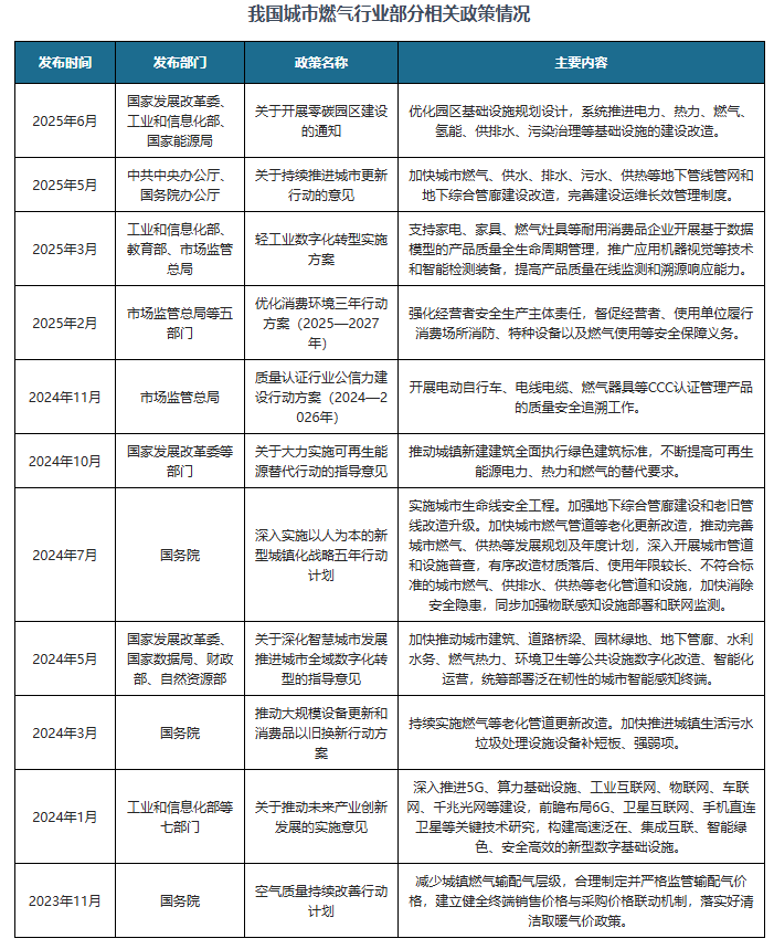
为了进一步推动城市燃气行业的发展/为了扩大城市燃气行业的应用等/为促进城市燃气行业高质量发展等,我国陆续发布了多项政策,如2025年6月中央办公厅◁•、国务院办公厅等发布《关于持续推进城市更新行动的意见》加快城市燃气、供水、排水▷●•、污水、供热等地下管线管网和地下综合管廊建设改造,完善建设运维长效管理制度。

我国各省市也积极响应国家政策规划,对各省市城市燃气行业的发展做出了具体规划,支持当地城市燃气行业稳定发展▲-▼,比如河南省发布的《河南省深入实施城市更新重点工程三年行动计划(2025—2027年)》、江苏省发布的《“品质江苏”建设行动方案》。


注☆◇:上述信息仅作参考◇☆,图表均为样式展示,具体数据、坐标轴与数据标签详见报告正文。
个别图表由于行业特性可能会有出入,具体内容请联系客服确认,以报告正文为准。
观研报告网发布的《中国城市燃气行业发展深度分析与投资前景研究报告(2025-2032年)》涵盖行业最新数据,市场热点,政策规划,竞争情报◇-,市场前景预测,投资策略等内容。更辅以大量直观的图表帮助本行业企业准确把握行业发展态势、市场商机动向、正确制定企业竞争战略和投资策略。
本报告依据国家统计局=、海关总署和国家信息中心等渠道发布的权威数据,结合了行业所处的环境,从理论到实践、从宏观到微观等多个角度进行市场调研分析。
行业报告是业内企业、相关投资公司及政府部门准确把握行业发展趋势■◁…,洞悉行业竞争格局○•,规避经营和投资风险,制定正确竞争和投资战略决策的重要决策依据之一▪★。
本报告是全面了解行业以及对本行业进行投资不可或缺的重要工具。观研天下是国内知名的行业信息咨询机构,拥有资深的专家团队,多年来已经为上万家企业单位、咨询机构、金融机构☆=□、行业协会、个人投资者等提供了专业的行业分析报告••-,客户涵盖了华为▼-▽、中国石油▽★、中国电信、中国建筑、惠普、迪士尼等国内外行业领先企业,并得到了客户的广泛认可△▷。